Ally Montgomery Honours Project 2010/11
Pages
Home
Project Background
About Me
Tuesday, 16 November 2010
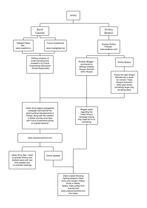
Story FlowChart
I have completed the first draft of my literature and have been concentrating on plotting out the proof of concept. This is the first draft of the flowchart which represents the branches of the story and how they relate to each other.
No comments:
Post a Comment
Newer Post
Older Post
Home
Subscribe to:
Post Comments (Atom)
No comments:
Post a Comment